圣诺联合的区块链网关一体机主要面向需要保障数据真实可信、流程透明可溯的行业场景,它通过将软硬件集成,降低了区块链技术的使用门槛,帮助企业快速构建可信的数据基础设施。

区块链网关一体机应用的行业场景主要在学校与企业。以下具体来介绍下:
1. 教学场景
某高校区块链实训室,采用5人学习小组的形式,为每一组配备4台区块链网关一体机,学生通过管理界面或命令行形式,完成区块链网络配置。同时体验区块链账号创建、区块链合约部署、以及调用合约等应用场景。
2. 某财务软件审计
某企业因审计需求,需记录公司财务软件的使用日志。由于财务软件采购的是通用软件,无法提供链改支持。于是公司将区块链机连接至财务电脑,将所有流经财务软件的日志信息上链存储,完成了日志记录工作,日志同时记账于多台区块链之上,保障了数据安全性。
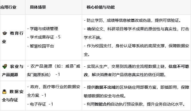
下面这个表格整理了它核心的应用行业和场景,你可以快速了解:
